Mendota Mdewakanton Dakota Tribal Community

Preserving, Protecting and Promoting the Dakota Culture for Future Generations

The MMDTC is a Tribal 501C3 Org

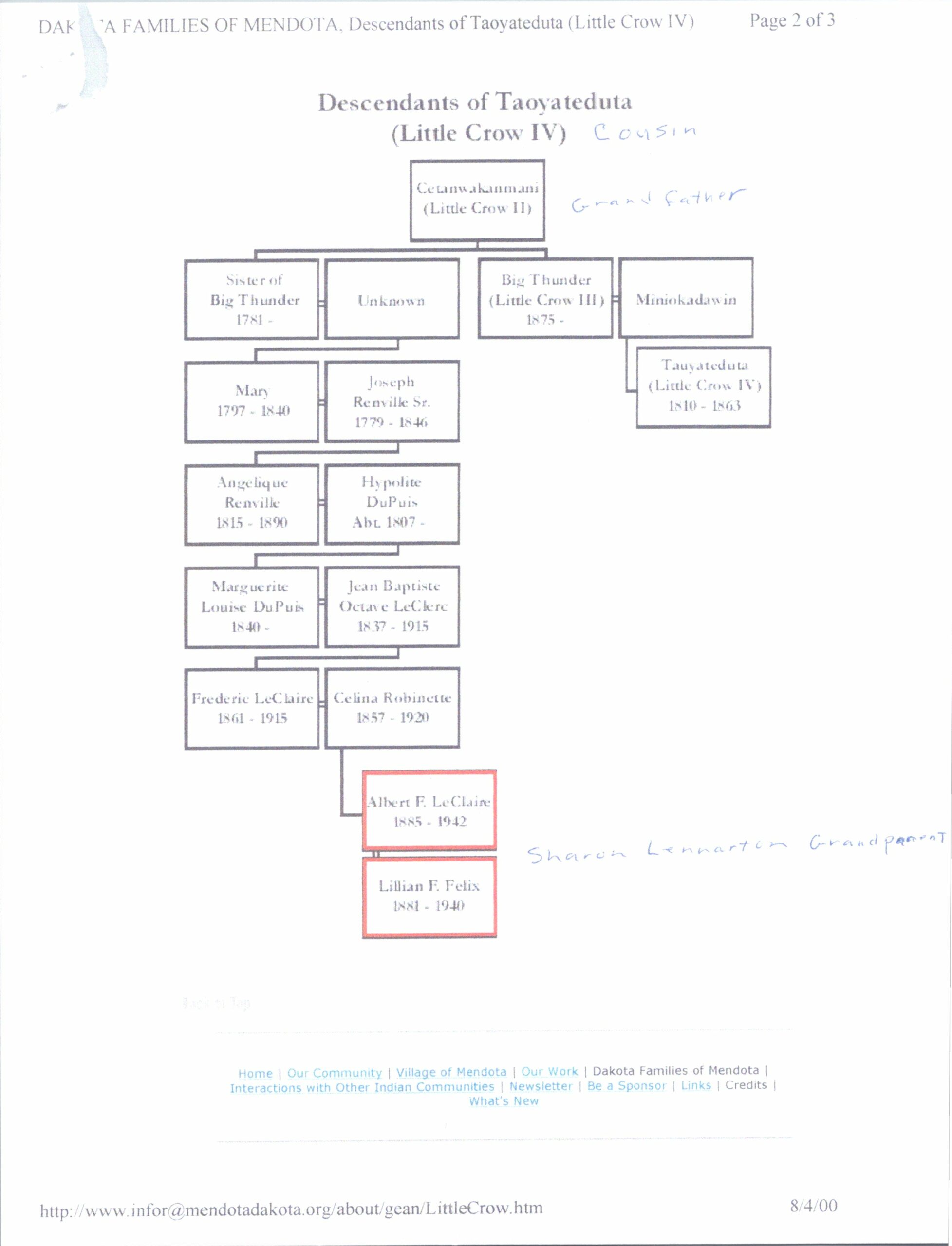
Can someone redo this family chart for me. Pidamaya ye Sharon

The Mary not named married to Joseph Renville is Mary Little Crow, sister to Big Thunder. 

Pidamaya ye, I want to add my kids and grandkids help, please call the tribal office at 651-542-4141 if you can help.

Love Sharon